PŘEDKOVÉ A SOUROZENCI ALOISE ŠTĚPÁNA

Petře Machové Kouřilové, vnučce Ladislavy Kouřilové, roz. Štěpánové, se podařilo v uplynulých deseti letech vypracovat obsáhlý rodokmen. Následující informace jmen a dat proto budou interpretací jejích badatelských výsledků.

300 let na Chvalčově

Při bádání se dopracovala na straně rodu Štěpánů až k Adamu Štěpánovi, narozenému na počátku 18. století. Podle dohledaných materiálů se Adam Štěpán oženil se svou ženou Annou (1709 – 1772) roku 1743 ve Chvalčově. Všechny další generace až k Aloisi Štěpánovi (1897) pobývaly ve Chvalčově, odtud pocházely často i jejich manželky. Je tak možné tvrdit, že rod Štěpánů je ve Chvalčově usazen nejméně 300 let.

Adam Štěpán s Annou jsou rodiči Jiřího Štěpána, nar. 19. dubna 1745. Ten je již prokazatelně doložen na adrese Chvalčov 30, kde zemřel roku 1823. Se svou druhou ženou Veronikou, roz. Palovou (? – 1815), byl sezdán 8. června 1772 ve Chvalčově a 11. února 1774 se jim narodil syn Josef. Kromě Josefa měl Jiří Štěpán s Veronikou ještě další 4 dcery – Marii (1776), Annu (1778), Apolenu (1782) a Barboru (1785).

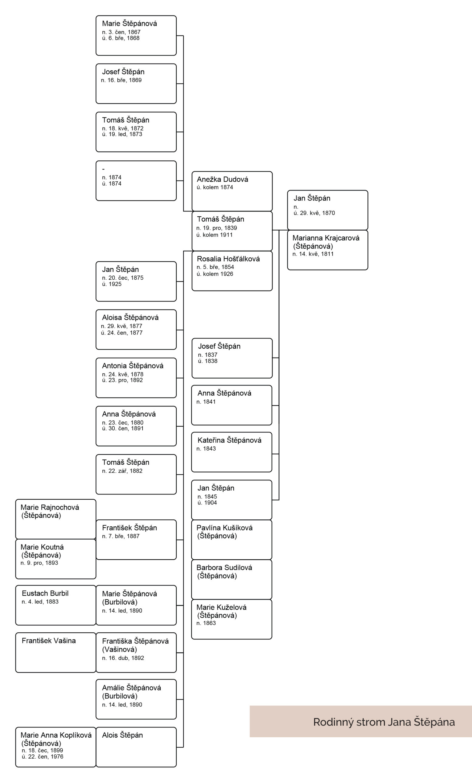
Josef Štěpán (1774  – 1839), prvorozený syn, získal dům č. 30 ve Chvalčově. Oženil se s Mariannou, roz. Špalkovou 16. června 1801. Spolu měli tři dcery – Mariannu (1803 – ?), Annu (1809, zemřela jako nemluvně) a Terezu (1812 – ?). Jediným synem byl Jan, datum jeho narození není známo.

Jan Štěpán (? – 1870) se oženil 31. ledna 1837 s Mariannou Krajcarovou. Obývali opět dům č. 30 ve Chvalčově, zde se jim narodilo 5 dětí – synové Josef (1837 – 1838), Tomáš (1839 – 1911) a Jan (1845 – 1904) a dcery Anna (1841 – ?) a Kateřina (1843 – ?).

Nás nejvíce zajímá Tomáš, ale zmiňme alespoň, že nejmladší syn Jan (1845) se třikrát oženil. S manželkou Barborou Sudilovou měl syny Josefa (1872), Karla (1874) a Jana Nepomuka (1869), s Pavlínou Kušíkovou syna Jana (1885) a dceru Františku (1883). S třetí ženou Marií Kuželovou se oženil roku 1889, ve věku 43 let, a měli spolu 4 děti – Josefu (1890 – ?), Jakuba (1894 – ?), Rudolfa (1901 – 1905) a Emílii (1903 – 1905).

Tomáš Štěpán, dědic domu č. 30 ve Chvalčově a zakladatel jedné z nejsilnějších větví rodu

V následujících kapitolách jsou data získaná Petrou Machovou Kouřilovou doplněna o odposlechnuté a vzpomínkové zápisy Aloise (1937) a Aleny Štěpánových.

Odtud se budeme soustředit na Tomáše Štěpána, otce „staříčka“ Aloise, a Tomášovy další potomky.

Tomáš se narodil 19. prosince 1839 ve Chvalčově č.p. 30. Byl prvorozeným synem Jana Štěpána, zdědil dům č. 30 a kromě práce na hospodářství se věnoval obchodu s dobytkem – handlířství. Dobytek nakupoval v Uhrách (dnes Maďarsko a Slovensko) a přes hory převáděl na Moravu. Byl dvakrát ženatý.

Jeho první žena Anežka byla dcerou Podsedníka Dudy z Pavlovic. Vzali se 15. května 1866 v Pavlovicích. Spolu měli tři děti – Marii (3. 6. 1867 – 6. 3. 1868), Josefa (1869 – 1948) a Tomáše (18.5.1872 – 19.1.1873, zemřel na zápal plic). Čtvrté dítě se narodilo mrtvé a při tomto porodu zemřela 14. června 1874 i žena Anežka. Dospělosti se dožil pouze jeden syn – Josef (1869 – 1948).

Ještě téhož roku, kdy v červnu zemřela jeho první žena Anežka, se Tomáš 15. září 1874 znovu oženil s Rosalií Hošťálkovou (1854), dcerou chalupníka z Mrlínka. Spolu měli jedenáct dětí. Náš „staříček“ Alois byl nejmladší z nich.

V manželství se postupně narodili Jan (1875 – 1925), Aloisia (29. 5. 1877 – 24. 6. 1877), Antonia (24. 5. 1878 – 23.12.1892, spála), Anna (1880 – 1891, utonutí), Tomáš (1882 – ?), Anežka (1884 – 1923), František (1887 – 1962), Marie (1890 – 1958), Františka (1892 – 1958), Amálie (1895 – ?) a Alois (1897 – 1967)

Tomáš Štěpán zemřel 1. července 1911. Rosalia Hošťálková Štěpánová, manželka Tomáše, zemřela 12. května 1926. K stáru o ni pomáhala pečovat Marie Anna, manželka Rosaliina nejmladšího syna Aloise. Aloisova dcera Líba nosila stařence Rosalii do domu u kapličky jídlo. Stařenka Rosalie Štěpánová dala Aloisovi, nejmladšímu synovi, záhumenní a tele, aby rodinu zajistil. Víc neměla.

OSUDY TOMÁŠOVÝCH DĚTÍ A JEJICH POTOMKŮ

Jelikož se jedná o sourozence našeho staříčka Aloise, tety a strýce našich deseti hlavních sourozenců a jejich sestřenice a bratrance, řekneme si více i osudu některých z nich. Vždyť třeba tetička Burbilová byla kmotrou řady z Aloisových dětí a několik let dokonce obývala s rodinou přístavek Aloisova domu. Zde ale budeme opět vycházet z rodinných vyprávění a zápisů Aloise (1937) a Aleny Štěpánových.

Josef Štěpán (1869 - 1948)

Josef Štěpán (1869 – 1948) byl nejstarším synem Tomáše Štěpána a jeho první ženy Anežky Dudové, byl jediným dítětem z tohoto manželství, které se dožilo dospělosti. Celý život vykonával práci obecního zvoníka – nejprve v obecní zvonici a po vystavění kaple pak v kapli.

Byl dvakrát ženatý. Věnem získal dům č. 32 (pastýrňa) ve Chvalčově. Dům byl koupen v dražbě, patřil panu Persunovi, jenž zkrachoval. První Josefova žena Anežka, roz. Persunová, pocházela právě z tohoto domu č. 32.

„Ještě chci připomenout jednu historku, která se vztahuje k věnu pana Josefa, kterou vyprávěli jeho sourozenci. Josef (1869) s otcem Tomášem (1839) účastnili se dražby domu č. 32, který patřil Persunům. Otec se ptá Josefa: Máš Anežku rád? Josef odpověděl: Ano, tatíčku, já ju mám rád a chtěl bych si ji vzít. Otec Tomáš mu odpověděl: Tak já ti ten dům koupím i s Anežkou, Pepo.“

Josef Štěpán a Anežka Persunová měli dvě děti – dceru Antonínu (1894) a syna Františka (březen 1896 – říjen 1896). Manželka Anežka zemřela 8. října 1896, syn František jen týden po ní 16. října 1896.

Matriční zápis o úmrtí Anežky Štěpánové, roz. Persunové a jejího syna Františka v roce 1896.
Matriční zápis o úmrtí Anežky Štěpánové, roz. Persunové a jejího syna Františka v roce 1896.
  • Dcera Antonína (1894 – 1982) byla otcem dána na výchovu k tetě do Horního Újezda. Tam se Antonína později provdala za pana Kroupu a měla 8 dětí –  Františku Mikšánkovou (1923), Marii Kučerovou (1925), Boženu Masařovou (1926), Františka Kroupu (1927), Stanislava Kroupu (1937), Emila Kroupu (1929), Annu Koutná a Miroslava Kroupu (?)

Druhá žena byla Antonie, dcera rolníka Hlavy ve Vítonicích. Měli 8 dětí: Marii (Dohnalová, 1898), Josefa (1900 – 1972), Antonína (1902 – 1980), Ferdinanda (1904 – 1905), Stanislava (1906 – 1984), Aloisii (Kolajová, 1908 – 1999), Františku (1911 – 1913) a Ludvíka (1913 – 1983)

  • Marie Dohnalová (1898), roz. Štěpánová, byla dána také na výchovu k tetě do Horního Újezda (jako její starší sestra z prvního otcova manželství Antonína). Provdala se za Dohnala ze Žákovic.
  • Syn Josef (1900) zdědil dům č. 32. Ferdinand a Františka zemřeli v dětském věku.
  • Syn Antonín (1912) se přiženil do Loukova. Jeho žena Antonie, roz. Kuželová, měla za svobodna syna Antonína Kužela, později přijal jméno Štěpán. V tomto manželství panovaly velké neshody a Antonín často přespával u rodičů ve Chvalčově nebo v práci. Byl topičem a údržbářem na parní pile ve Chvalčově.
  • Syn Stanislav (1906 – 1984) se vyučil zedníkem, bydlel v Bystřici pod Hostýnem.
  • Dcera Aloisie (1908 – 1999) se provdala za pana Kolaju a žili ve Chvalčově.
  • Nejmladší syn Ludvík (1913 – 1983) se po druhé světové válce od stěhoval do Krnova.

Jan Štěpán (1875 – 1925) byl druhým synem Tomáše Štěpány, prvním z manželství s Rosalií.

Jeho životní dráha byla dosti pestrá. Na přelomu tisíciletí odešel za prací do Ameriky, tam se mu dařilo, nahospodařil slušné jmění. V roce 1920 se vrátil zpět domů na Chvalčov, k sourozencům se však moc neznal, jmění prohospodařil (přespával v hotelích, hrál karty, vedl bohémský život). Toho využívali i tzv. „kamarádi“, kteří se na něm přiživovali. Podle rodinných vyprávění mu s utrácením peněz nejvíce pomohli jeho švagři Eustach Burbil a František Vašina, manželé Janových sester Marie a Františky. Jan se oženil s vdovou po krejčím Juliánou Olšákovou z Bílavska. Potomky neměl. Mezi lety 1922 a 1925 se rozvedl, zemřel 1925 v Bílavsku.

Aloisia zemřela asi měsíc po narození roku 1877, Antonia (1878 – 1892) podlehla ve 14 letech spále a Anna Štěpánová (1880 – 1891) se v jedenácti letech utopila. Podle rodinných zápisů se to mělo stát, když se vracela ze školy. Děvčata se pošťuchovala na lávce přes rozvodněnou řeku Bystřičku, Anně uklouzla noha a spadla do potoka. Dle kronik měla být v tom čase velká průtrž mračen a potok byl vylitý z břehů.

Tomáš Štěpán (1839 – 1911) měl dva syny téhož jména. První se narodil v květnu 1872 a zemřel po půl roce života v lednu 1873. Ten druhý se narodil roku 1882 a jeho další data nejsou známa.

V rodinných zápisech je však se jménem Tomáš spojováno vyprávění, že měl kolem roku 1899 narukovat do rakousko-uherské armády, kde byl zařazen jako obsluha koní. Při úklidu stájí měl být nešťastnou náhodou zasažen kopytem do hlavy, načež na následky tohoto zranění zemřel.

Ani dcera Anežka (1884 – 1923) neměla snadný osud. Provdala se za Tomáše Kolaříka, chalupníka z Chvalčova. Měli 3 děti – Jaroslav (1909), Anna (1911), Vladislav (1913 – 1916?).

Roku 1912 odešel Tomáš Kolařík do Ameriky, domů se už nevrátil. V Americe se znovu oženil, měl dva syny, kteří ve válce utrpěli úrazy a byli invalidní. Kolem roku 1952 měl údajně přicestovat do Prahy, své děti ale nenavštívil.

  • Syn Jaroslav (1909 – 1973) se oženil s Marií Popovskou a měli syny Jaroslava (1933) a Zdenka (1939 – 1942), který ve třech letech zemřel po opaření vodou. Jaroslav Kolařík (1909 – 1973) psal kroniku obce Chvalčova. Za druhé světové války ji ukrýval ve vlastním včelíně. Pracoval v lomu jako střelmistr.
  • Anna (1911 – 1996) se provdala za Vladimíra Sedláře z Chvalčovy Lhoty a měli 8 dětí.
  • Syn Vladislav (1913 – 1916?) zemřel ve třech letech.

František Štěpán (1887 – 1962). Zdědil hospodářství a dům č. 30. Byl nejstarším synem Tomáše z druhého manželství (Rozálie). Třikrát se oženil a měl celkem 8 dětí.

S Františkou Pavelcovou, vdovou Potůčkovou z Rusavy měl syna Jana (1922 – 1992).

Jeho druhá žena Marie Koutná (1893 – 1937) mu porodila syny Františka (1924 – 1984), Antonína (1928 – 2015), Bedřicha (1930 – 2006) a Jaroslava (1932 – ?). Dcera Marie zemřela v roce života (1926 – 1927).

Potřetí se František oženil s Marií Rajnohovou, s ní měl dvě děti Josefa (1939 – 1939) a Marii (1940 – 1941), ani jedno z dětí nepřežilo rok. Rajnohová tak vychovávala děti z předchozích manželství.

Dcera Marie, provdaná Burbilová (1890 – 1962) byla velmi blízká rodině svého nejmladšího bratra Aloise, našeho staříčka.  Několik let obývala s rodinou přístavek domku č. 65. Byla kmotrou většiny Aloisových dětí a podle výpovědi Stanislavy Vejrostové právě ona vybírala jejich jména (odtud například jméno Stanislava pro Staňku (1941), která se narodila krátce po skonu Mariina syna Stanislava).

Osud celé Mariiny rodiny byl velmi smutný.  Manžel Eustach Burbil (1883 – 1936) přišel na Chvalčov z Polska za prací spolu s bratrem Demeteriusem, pracoval jako nádeník a prováděl příležitostné práce. Na jeho brzkém skonu se podepsal alkohol. Marie s Eustachem měli čtyři děti.

  • Syn Stanislav (1915 – 1941) zemřel náhle ve věku 26 let. Byl zabit traktorem při svozu dřeva z lesa v zimě.
  • Dceři Pavle (1911 – 1963), později Vykoukalové, se zabil nastávající manžel při havárii letadla (byl pilotem Baťova letounu, který havaroval a zemřel v něm i sám Baťa). Pavla pracovala ve Zlíně u firmy Baťa, kde se s pilotem seznámila. Pavle se narodil pohrobek syn Ota Burbil (1931). Později se provdala za Františka Vykoukala, spolu děti neměli.
  • Dcera Žofie se provdala dvakrát. S prvním mužem Stušem měli dceru Alici (1931, provdaná Kaletová), s druhým mužem Fibrichem dceru Pavlu (1945).
  • Syn Vladimír (1918 – 1992) měl dceru Dagmar.

Tomášova dcera Františka (1892 – 1958) porodila jako svobodná matka syna Oldřicha Štěpána (1914 – 1972). V roce 1918 se provdala za mlynáře ve Chvalčově Františka Vašinu (jeho otec byl rolníkem v Bystřici pod Hostýnem). V roce 1919 bylo zemským úřadem v Brně povoleno osvojení Oldřicha a změna příjmení na Vašina. Františce se narodily další děti. Karel (1919 – 1977, zůstal svobodným mládencem), Olga (1923 – ?, provdaná Zapletalová) a Jaromír (1923 – 1996).

Vašina i Eustach Burbil, manžel starší sestry Marie, přišli o svůj majetek. Prohospodařili jej spolu se švagrem Janem Štěpánem, výše zmíněným navrátilcem z Ameriky.

Oldřich (1914 – 1972) s rodinou emigrovali v roce 1950 do Austrálie. Jeho cesta do emigrace byla dobrodružná, republiku opouštěl nadvakrát. Při prvním přechodu v roce 1948 byl zadržen pohraniční stráží a odsouzen do vězení na jeden rok. Den po propuštění se mu podařilo hranice překročit do západního Německa, kde na něj čekala manželka  s dcerou, které úspěšně překročily hranice už v roce 1948.

Amálie (1895 – ?), provdaná Burbilová byla nejmladší dcera Tomáše a Rosálie. Vzala si druhého z bratrů Burbilů, Demetriuse. Pocházel z polské Radeniči. V roce 1920 se jim narodil syn Robert ještě na Chvalčově, rok nato se odstěhovali zpět do Polska. Tady Amálie přivedla na svět ještě šest dětí – Julii, Únorku, Jaroslava, Dmitra, Annu a Emila. Po druhé světové válce připadly Radenice jako válečná kořist pod Sovětský svaz. I Demetrius podlehl alkoholu.

  • Únorka zemřela za války při nucených pracích, které vykonávala v Berlíně.
  • Robert má dvě dcery ? Olgu, která se provdala za Vadima.
  • Julka se provdala za zedníka Michala Grabko, měla syna Vladimíra.
  • Jaroslav se oženil s Marikou, měli dceru Orešku (Oldřišku) a syna
  • Dmitro se oženil a měl dceru.

Další zprávy o členech této rodiny nejsou přesné.

Odtud se odvíjí hlavní příběh tohoto vyprávění. Informace o Aloisi Štěpánovi najdete zpátky zde.

10 z Kútku

www.10zkutku.cz

Rodinný genealogický web rodiny Štěpánů z domku č. 65 ve Chvalčově Na Kútku

© Alžběta Stanovská (Vejrostová), stanovska.alzbeta@gmail.com

Zdroje informací

MyHeritage.com rodokmen Petry Kouřilové Macho a Aleše Muroně
Rodopisy autorů Aloise a Aleny Štěpánových a Stanislavy Vejrostové